「良質な医療サービスの提供」
(1) 私達は患者さんの苦痛を除去し、患者さんが笑顔で生活できるように努力します。
(2) 私達は地域住民皆様との相互の交流に努めます。
(3) 私達は認知症で病む患者さんのご家庭の在宅介護も支援します。
(4) 私達は笑顔を絶やさず医療を提供できる病院であるように努力します。

兵庫県「福祉のまちづくり条例」に基づく、バリアフリー化の状況に関する情報です。
| 駐車場 | |
|---|---|
| 敷地内通路(建物前) | |
| 主な外部出入口 | |
| トイレ | |
| 誘導案内 | |
| 昇降設備 | |
| 乳幼児設備 | |
| その他 | |
| 説明 |
乗降の間は病院玄関前に車を停車していただけます。 |
※令和5年2月21日現在 設備がある場合は青色表示、ない場合は灰色表示としております。
当院は、受動喫煙の防止等に関する条例の改正に伴い、2019年7月1日より「敷地内全面禁煙」となりました。
また、敷地周辺での喫煙もされないようご配慮をお願いいたします。


以上、皆さまのご理解とご協力をお願いいたします。

三田西病院の医局のご紹介です。
藤田 宏史 (院長)
精神科医ひよくんの心のクリニック ←クリックすると外部リンクに飛びます
山西 幸男 (副院長)
熨斗 孝充
好井 基博
上野 克樹
篠木 美里
吉村 知穂
大原 直樹
前久保 公雄
松田 郷美
林田 和久
内野 雄斗
魚谷 卓史
山ア 博充
北嶋 敏之
井上 淳一

| 名称 | 医療法人山西会 三田西病院 |
|---|---|
| 所在地 | 〒669-1357 兵庫県三田市東本庄2017番地 |
| 電話 | 079-568-0025 |
| FAX | 079-568-0388 |
| 開設者 | 理事長 山西行徳 |
| 管理者 | 病院長 藤田宏史 |
| 開設年月日 | 昭和58年4月1日 (津田病院として) |
| 診療科目 | 精神科・神経科 |
| 許可病床数 | 200床 |
| 精神病棟入院基本料15:1 | 45床 |
| 認知症治療病棟入院料1 | 59床 |
| 精神療養病棟 | 96床 |
| 敷地面積 | 33,025u |
| 建築面積 | 4,664u |
| 建物延面積 | 6,137u |
| 医師研修施設 | 日本精神神経学会認定 精神科専門医制度研修施設 |

精神病棟入院基本料
精神療養病棟入院料
認知症治療病棟入院料1
看護補助加算
精神科身体合併症管理加算
精神科救急搬送患者地域連携受入加算
CT撮影及びMRI撮影(※CT撮影のみ)
精神科作業療法
精神科ショート・ケア(小規模なもの)
精神科デイ・ケア(小規模なもの)
精神科デイ・ナイト・ケア
医療保護入院等診療料
入院時食事療養(T)
※管理栄養士によって管理された食事を適時(夕食については午後6時以降)に適温で提供しております。
医療DX推進体制整備加算
外来・在宅ベースアップ評価料(I)
入院ベースアップ評価料(20)
酸素の購入単価
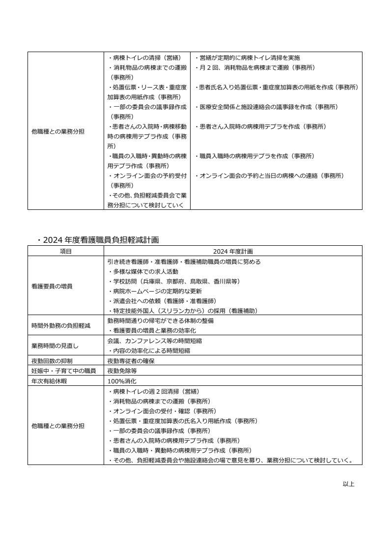
北病棟(精神病棟入院基本料15対1)では1日に9人以上の看護職員(看護師及び准看護師)が勤務しています。時間帯ごとの配置は次のとおりです。
・朝9時〜夕方17時まで、看護職員1人当たりの受け持ち患者さん数は平均9人以内です。
・夕方17時〜翌朝9時まで、看護職員1人当たりの受け持ち患者さん数は22.5人以内です。
・入院患者さん10人に対して平均1人以上の看護補助者が勤務しています。
南病棟(精神療養病棟入院料)では、1日に8人以上の看護要員(看護師・准看護師・看護補助者)が勤務しています。その半数以上は看護職員(看護師・准看護師)です。時間帯ごとの配置は次のとおりです。
・朝9時〜夕方17時まで、看護要員1人当たりの受け持ち患者さん数は平均10人以内です。
・夕方17時〜翌朝9時まで、看護要員1人当たりの受け持ち患者さん数は20人以内です。
西1病棟(認知症治療病棟入院料1)では、1日に9人以上の看護職員(看護師及び准看護師)と7人以上の看護補助者が勤務しています。時間帯ごとの配置は次のとおりです。
・朝9時〜夕方17時まで、看護職員1人当たりの受け持ち患者さん数は平均8人以内、看護補助者1人当たりの受け持ち患者さん数は11人以内です。
・夕方17時〜翌朝9時まで、看護要員(看護師・准看護師・看護補助者)1人当たりの受け持ち患者さん数は29.5人以内です。
西2病棟(精神療養病棟入院料)では、1日に12人以上の看護要員(看護師・准看護師・看護補助者)が勤務しています。その半数以上は看護職員(看護師・准看護師)です。時間帯ごとの配置は次のとおりです。
・朝9時〜夕方17時まで、看護要員1人当たりの受け持ち患者さん数は平均7人以内です。
・夕方17時〜翌朝9時まで、看護要員1人当たりの受け持ち患者さん数は28人以内です。
当院では、医療の透明化や患者への情報提供を積極的に推進していく観点から、領収証の発行の際に、個別の診療報酬の算定項目の分かる明細書を無料で発行することと致しました。
また、公費負担医療の受給者で医療費の自己負担のない方についても、明細書を無料で発行することと致しました。発行を希望される方は、会計窓口にてその旨お申し付けください。
なお、明細書には、使用した薬剤の名称や行われた検査の名称が記載されるものですので、その点、御理解いただき、ご家族の方が代理で会計を行う場合のその代理の方への発行も含めて、自己負担のある方で明細書の発行を希望されない方は、会計窓口にてその旨お申し出下さい。
外来患者さんに関係する文書料(2019年10月1日改訂)
| 支払証明書(領収書を紛失された方) | ¥1,100- |
| 猟銃・狩猟診断書 | ¥2,200- |
| 当院診断書 | ¥3,300- |
| 自立支援(精神通院医療)診断書 | ¥3,300- |
| 福祉手帳診断書 | ¥3,300- |
| 他施設への診断書 | ¥3,300- |
| 臨床調査個人票(難病医療費助成時の診断書) | ¥3,300- |
| 身体障害者手帳診断書 | ¥5,500- |
| 後見人・裁判所診断書 | ¥5,500- |
| 年金診断書 | ¥7,700- |
入院患者さんに関係する文書料(2022年4月1日改訂)
| 入院証明書 | 1,100円 |
| 支払証明書(領収書を紛失された方) | 1,100円 |
| おしめ使用証明書 | 1,100円 |
| 当院診断書 | 3,300円 |
| 生命保険診断書・証明書 | 3,300円 |
| 他施設への診断書 | 3,300円 |
| 臨床調査個人票(難病医療費助成時の診断書) | 3,300円 |
| 身体障害者手帳診断書 | 5,500円 |
| 後見人・裁判所診断書 | 5,500円 |
| 年金診断書 | 7,700円 |
| 死亡診断書 | 11,000円 |
| 死亡診断書(2通目) | 5,500円 |
入院患者さんに関係するその他の費用(2019年10月1日改訂)
| インフルエンザワクチン予防接種 ※1 | 4,950円 |
| 肺炎球菌ワクチン予防接種 ※1 | 6,600円 |
| メッシュケース | 110円 |
| 理髪(理髪業者さんにお支払いする料金です) | 1,200円 |
| お小遣い管理費(1日当たり) | 110円 |
| エンゼルセット | 2,310円 |
| エンゼルセット(浴衣なし) | 1,540円 |
| 死後処置料 | 22,000円 |
| 診療録謄写料(白黒)1枚当たり | 10円 |
| 生命保険会社による医師面談料金:始めの30分 | 10,000円 |
| 生命保険会社による医師面談料金:以降30分毎 | 5,000円 |
☆労災保険法及び生活保護法等の諸法において定めのあるものについては、法の定めに基づき徴収いたします。
※1:予防接種の料金につきましては、患者さんの年齢や住民票のある自治体により補助が出ることがあります。詳細につきましてはお問い合わせください。
☆なお、衛生材料等の治療(看護)行為及びそれに密接に関連した「サービス」や「物」についての費用の徴収や、「お世話料」「施設管理費」「雑費」等の曖昧な名目での費用の徴収は、一切しておりません。


当院は、質の高い診療を実施するため、オンライン資格確認や電子処方箋のデータ等から取得する情報を活用して診療をおこなっています。